K波段放大器芯片MAAP-118260線性功率放大器
2018-11-30 15:57:47
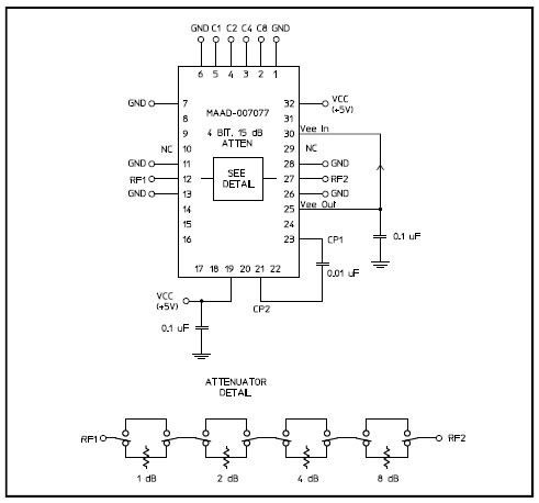
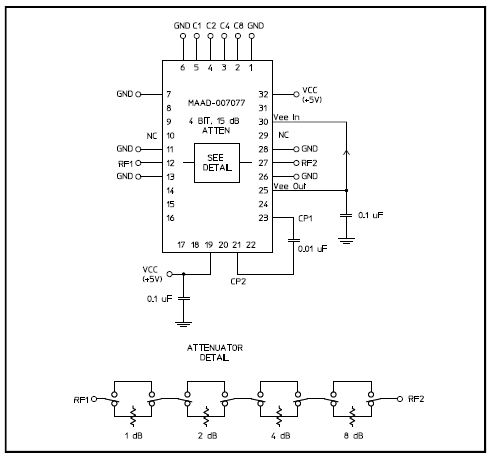
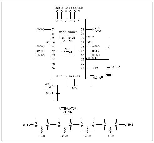
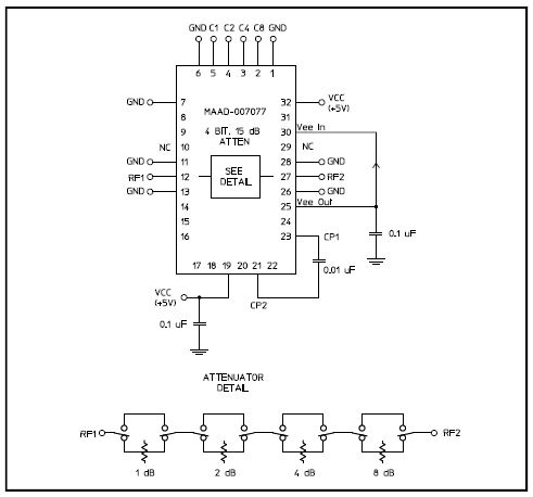
K頻譜圖像調小器電路模塊化icMAAP-118260一款二極管封口的線型轉換耗油率圖像調小器電路,工作的速率使用范圍為17.7 - 26.5 GHz。該元件供給28.5 dB收獲和37.0 dBm轉換三階剪取點(OIP3),轉換P1dB多于28.5 dBm。該轉換耗油率圖像調小器電路適用無鉛,幾乎模制的5 mm,24引腳QFN二極管封口,由英語四級轉換耗油率圖像調小器電路和模塊化的片上轉換耗油率和包絡檢查測量器構成的。