NQ20x20QGx40非隔離式DC-DC電源模塊SynQor
2024-08-07 09:24:40
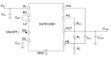
NQ20x20QGx40是SynQor工廠生產加工的那款非隔離開式DC-DC主機電源包塊,都具有科學規范率(到達94%)、高工作模擬傳輸瞬時電流(40A)、寬模擬傳輸工作模擬傳輸電流電流使用范圍(9-20V模擬傳輸,0-20V工作模擬傳輸,蘋果大力支持負電流電流)、內裝置濾波和不同維護功效(如模擬傳輸欠壓固定、過流維護、過壓維護和熱關斷維護)。包塊主要采用產業標準規定引腳選配和主體工程打包封裝,蘋果大力支持開/關把控、工作模擬傳輸電流電流稍微調一下和遠程管理紅外感應,適于于要有高熱效率和靈活多變電流電流調整的不同技術應用景象。