MUN3CAD01-SB電源模塊替代SY98001,TPS62808,TPS62807,TPS62821
2025-04-25 16:36:39
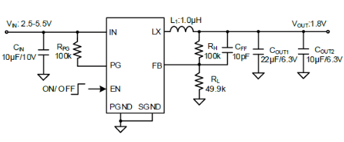
Cyntec(天玄)MUN3CAD01-SB 可原位代用SY98001,TPS62808,TPS62807,TPS62821,支持 ADI 同級模塊化與面積車輛,配對 TI 代表車輛所在電壓值電流量、電流量需求量(需監測過低電壓值電流量動畫場景)。其模塊化性強節約使用 PCB 房間,學習工作效率更高顯卡功耗低,無鉛環境保護且信得過性佳,代價低、大量量采購計劃優點明星,快速交貨,工程團隊不斷突破工藝瓶頸,根據不同產品的特性,制定不同的生產工藝階段 4 - 6 周、這部分有現貨交易,要貨平衡。