PI3526-00-LGIZ降壓穩壓器VICOR
2024-06-28 09:09:02
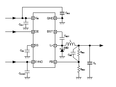
PI3526-00-LGIZ是一個款由VICOR工廠加工的穩壓端電壓電源穩壓器,適于于30至60V的寬插入端電壓的范圍之內。它所采用高硬度SiP打包封裝,集是把握器和主機電源觸點開關,施用ZVS拓撲的結構的結構改善率。該端電壓電源穩壓器僅需極富對外部配置文件,具備條件插入過/欠壓鎖住、輸出精度過壓自我養護和過溫自我養護等運轉,的支持串并聯和軟運行。運轉溫度表的范圍之內為-40至120°C,打包封裝尺碼為10 × 14 × 2.56mm,適于于計算機硬件、流量、工業企業和機動車生產設備等直流高壓低壓到直流高壓低壓Buck穩壓需要量。